请登录后浏览更多
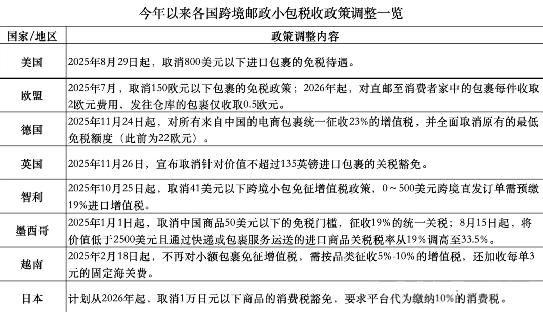
随着多个国家相继取消或收紧小额包裹免税政策,全球跨境小包“免税时代”正在逐步终结。

为此,跨境POD新模式的出现,给众多卖家带来了新的希望。
零库存,零风险,卖出一件支付一件成本,产品直接从合作的本地工厂发往客户手中,省掉了关税环节,同时有无限货架空间,一个图案上一个链接,可以同时展示成千上万种设计,而不必担心库存压力,爆单机会成倍增长,并且溢价空间高!
这样一种低成本的创业模式,适合任何新手卖家!
想要快速入局POD赛道,可以上POD123,花几分钟时间,快速了解这个行业的每个环节,如选品建议、胚材供应商推荐、工厂生产对接、平台规则等资源资讯,可以帮您用最少的时间,掌握更多更新的POD信息。
已有账号去登录


发表评论 取消回复